Vykurovanie budov s nízkou potrebou energie
Ak znižujeme energetickú náročnosť budovy vo vzťahu k potrebe tepla na vykurovanie, rastie význam ostatných energií potrebných na prevádzku domu. Príspevok sa zameriava na posúdenie vhodnosti voľby zdroja tepla pri budovách s nízkou potrebou energie vo vzťahu k pohľadu projektanta a investora. Hlavnou témou je využitie obnoviteľných zdrojov energie (podľa českej vyhlášky č. 78/2013 Sb.).
Pri pohľade na súčasný trend výstavby v bytovej sfére za posledných 10 rokov je zrejmá snaha o minimalizáciu prevádzkových nákladov v budovách. Základný ukazovateľ „kvality budovy“ bol vyhláškou č. 78/2013 Sb. o energetickej náročnosti budovy (na Slovensku platí zákon č. 476/2008 Z. z. o efektívnosti pri používaní energie, resp. zákon č. 321/2014 Z. z. o energetickej efektívnosti) nastavený do tzv. preukazu energetickej náročnosti budovy (PENB). Z pohľadu investora (užívateľa budovy) ukazuje PENB prehľad energetických potrieb na zabezpečenie typického užívania budovy, na ktoré je budova určená. Medzi základné ukazovatele energetickej náročnosti budovy zobrazené na druhom liste grafickej podoby PENB patrí priemerný súčiniteľ prechodu tepla budovy a čiastková dodaná energia na fungovanie technických systémov (vykurovanie, chladenie, vetranie, úprava vlhkosti vzduchu, príprava teplej vody a osvetlenie).
Pohľad investor vs. projektant
Je zrejmé, že pri pohľade na PENB by každý investor požadoval také prevádzkové nároky budovy, aby boli splnené kritériá, ktoré zaraďujú túto budovu do kategórie A – mimoriadne úsporná. Takáto úloha nie je pre projektanta technicky neriešiteľná, vo väčšine prípadov však navrhnuté technické riešenie naráža na pohľad investora – či už finančný, estetický, alebo veľmi často aj osobný. Jeho zvyčajne nezaujímajú podrobné informácie o tom, čo je alebo nie je nízkoenergetický či pasívny dom. Jeho pohľad je zväčša čisto ekonomický. Žiaľ, v dnešnom svete takmer neobmedzených možností získavania informácií sú rokovania medzi investorom a projektantom už v prvej fáze poznamenané viac či menej skreslenou predstavou investora o tom, ako bude budova z hľadiska minimalizácie prevádzkových nákladov navrhnutá.
Nie je výnimkou ani požiadavka investora na budovu s takmer nulovou potrebou energie, ale pri splnení základnej požiadavky, že sa nebude riešiť problematika vetrania (investor nechce „drahú“ vzduchotechniku), alebo je častá požiadavka investora na teplotu vnútorného prostredia v rozpätí od 20 °C do 22 °C v letných mesiacoch (investor si neuvedomuje nároky spojené s nutnosťou strojového chladenia a pod.). Úlohou projektanta je teda nájsť riešenie, ktoré bude pre investora akceptovateľné nielen po technickej, ale aj po ekonomickej stránke. A to býva niekedy veľmi náročné.
Voľba zdroja tepla
Základnou vstupnou informáciou pri výbere vhodného zdroja tepla, typu vykurovacej plochy alebo regulácie je pre projektanta energetická bilancia posudzovanej budovy. Hlavné parametre tvorí potreba tepla na vykurovanie a prípravu teplej vody. Pri budovách s nízkou potrebou energie je zrejmé, že rozhodujúcu časť potreby energie na prevádzku budovy nemusí predstavovať nevyhnutne potreba tepla na vykurovanie, ale práve potreba energie na zabezpečenie teplej vody.
Ak prihliadneme na základné možnosti návrhu nezávislého zdroja tepla do rodinných domov spĺňajúcich kritériá budov s nízkou potrebou energie, máme najčastejšie tieto možnosti:
- a) zdroj tepla na plynné alebo kvapalné palivá,
- b) zdroj tepla na biomasu,
- c) využitie tepelného čerpadla (nie je témou tohto článku),
- d) kombinácia možností a) a b) s podporou obnoviteľných zdrojov energie.
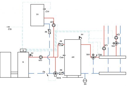
Zdroje tepla na plynné alebo kvapalné palivá majú hlavné výhody v prevádzke, ktorá si nevyžaduje obsluhu, širokom pásme modulácie tepelného výkonu a v malej náročnosti na zastavaný priestor. Možnosti zapojenia sú už pomerne dobre známe, opísané a overené prevádzkou. Nevýhodou je, samozrejme, dostupnosť paliva. Pri plynných palivách (najčastejšie zemný plyn) je tak nevyhnutné mať k dispozícii buď plynofikáciu daného pozemku, alebo je nevyhnutné zriadiť zásobník paliva (pri plynných aj kvapalných palivách), čo so sebou prináša nemalé investičné náklady. Iná je situácia pri zdrojoch tepla na tuhé palivá. Výhodou je síce možnosť využitia širokej škály tuhých palív, ale aj tu je dôležitá otázka dostupnosti daného typu paliva a požiadavka na jeho skladovanie. Hlavnou nevýhodou je potom potreba obsluhy (aspoň občasnej) a z hľadiska prevádzky vykurovacej sústavy ťažko riešiteľná regulácia tepelného výkonu zdroja. Základná schéma zapojenia, ktoré by malo zmierniť vyššie uvedené nedostatky, je na obr. 1.
Obr. 1 Základná možnosť zapojenia kotla na biomasu pri rodinných domoch: AN – akumulačná nádrž, ČAN – snímač (pozn.: v orig. ide o čidlo, z čoho vyplývajú jednotlivé skratky), teploty akumulačnej nádrže, ČK – snímač spätného potrubia kotla, ČTV – snímač teploty zásobníka teplej vody, ČTE – snímač vonkajšej teploty, ČOS – snímač teploty vykurovacieho systému, EN – expanzná nádoba, K – kotol, OČ1 – obehové čerpadlo vykurovacieho systému vykurovacích telies, OČ2 – obehové čerpadlo vykurovacieho systému podlahového vykurovania, OČ3 – nabíjacie čerpadlo akumulačnej nádrže vykurovacej sústavy, OČ4 – nabíjacie čerpadlo zásobníka teplej vody, PV – poistný ventil, R – ekvitermná elektronická regulácia, TRV – trojcestný zmiešavací ventil, TRVS – trojcestný termostatický zmiešavací ventil, TV – zásobník teplej vody
Takáto schéma je dnes štandardnou z pohľadu odbornej verejnosti, na druhej strane, práve pohľad investora môže byť v tomto momente veľmi obmedzujúci. V ČR existuje približne 600 000 malých stacionárnych zdrojov na tuhé palivá. Ich majitelia sa len ťažko zmierujú s vplyvom požiadaviek zákona č. 201/2012 Sb. o ochrane ovzdušia (na Slovensku platí zákon č. 137/2010 Z. z. o ovzduší v znení neskorších predpisov), resp. normy ČSN EN 303-5, tzn. požiadaviek na emisné triedy týchto kotlov, a s ich plnením. Majiteľ staršieho typu kotla na tuhé palivá síce vykoná stavebné úpravy na svojom dome a môže sa tak z hľadiska priemerného súčiniteľa prechodu tepla dostať do kategórie napríklad nízkoenergetickej budovy, stále však veľmi často zabúda na to, ako takéto opatrenie ovplyvní prevádzku jestvujúceho zdroja tepla. Na zabezpečenie optimálnych prevádzkových podmienok nielen pre zdroj tepla na tuhé palivá, ale aj na reguláciu vykurovacieho systému a minimalizáciu nárokov na obsluhu takéhoto zdroja tepla je nevyhnutné vykonať základné opatrenie v zmysle obr. 1. To však majiteľovi domu prináša ďalšie, a to nemalé investičné náklady (desiatky tisíc korún/stovky až tisícky €), ktoré on veľmi často považuje za zbytočné.
Ak začneme premýšľať o využití obnoviteľných zdrojov energie (OZE) – či už ako hlavného zdroja tepla, alebo na podporu iného typu zdroja tepla –, je optimálne, keď si zostavíme základnú energetickú bilanciu získanej energie z OZE oproti požiadavkám na potrebu energie v objekte. Ako príklad uvádzame rodinný dom, ktorý bol postavený v roku 1995. Jeho tepelná strata bola 8,5 kW, pri príprave teplej vody sa počíta so štyrmi osobami a pomernou stratou rozvodov teplej vody približne 20 %. V súlade s výpočtom podľa ČSN EN ISO 13 790 je potreba tepla na vykurovanie asi 18 900 kWh/rok pri stave z roku 1995. Ak sa však majiteľ rozhodne napríklad pre solárne kolektory, ktoré budú podporovať výlučne prípravu teplej vody (pre štyri osoby), možno vykonať základnú energetickú bilanciu [3] podľa obr. 2.
Obr. 2 Energetická bilancia potreby energie na prípravu teplej vody a získanej energie z navrhnutých solárnych kolektorov (pozn.: bilancie uvádzané na obr. 2 a 3 platia vždy pre rovnaký typ, počet, orientáciu a sklon kolektorov)
Návrh solárnych kolektorov podľa obr. 2 je realizovaný tak, aby sa dosiahli minimálne prebytky tepla v letných mesiacoch. Ako môžeme vidieť na obr. 2, celková potreba energie na prípravu teplej vody v riešenom objekte je približne 4 200 kWh/rok (počíta sa so zníženou potrebou teplej vody v letných mesiacoch). Celková vyrobená energia solárnych kolektorov je asi 2 200 kWh/rok. To v pomere znamená pokrytie potreby tepla na prípravu teplej vody na úrovni približne 53 %. Ďalší obrázok (obr. 3) predstavuje totožný prípad s tým rozdielom, že sa majiteľ rozhodne rovnaký počet kolektorov ako v prípade bilancie podľa obr. 2 využiť aj na podporu vykurovania. Ako vidieť, využitie solárnych ziskov z kolektorov je v takomto prípade minimálne (asi 9,5 %). Ak by sme zvyšovali počet kolektorov, aby sme aj na vykurovanie získali viac energie, je zrejmé, že nám spoločne s investíciou do solárnych panelov bude rásť aj investícia do akumulačných zásobníkov, lebo solárna sústava bude produkovať viac energie, než bude jej skutočná spotreba, a my sa túto energiu budeme snažiť niekde akumulovať.
Obr. 3 Energetická bilancia potreby energie na prípravu teplej vody a podporu vykurovania (pôvodný stav domu z roku 1995) a získanej energie z navrhnutých solárnych kolektorov
Čo však v prípade, keď sa majiteľ domu rozhodne zatepliť dom a znížiť tak nároky na potrebu tepla na vykurovanie? Aký vplyv budú mať tieto opatrenia na využitie solárnych kolektorov v celkovej bilancii domu? V prvom prípade budeme počítať so zateplením na úroveň požadovanú pri nízkoenergetických budovách. Celková potreba energie na vykurovanie sa zníži na približne 10 100 kWh/rok. V druhom prípade budeme uvažovať o zateplení na úroveň požadovanú pri pasívnych budovách a budeme rátať s využitím spätného získavania tepla na vetranie domu (ηZZT = 85 %). Celková potreba energie na vykurovanie je potom približne 3 100 kWh/rok. Výsledky pri jednotlivých vypočítaných variantoch zhŕňa tab. 1.
Záver
Ako vidieť z tab. 1, ak znižujeme energetickú náročnosť budovy vo vzťahu k potrebe tepla na vykurovanie (zateplenie obálky budovy, využitie spätného získavania tepla atď.), rastie význam ostatných energií potrebných na prevádzku domu. Ako ukázal jednoduchý príklad, v prípade potreby tepla na prípravu teplej vody sa podiel na celkovom dodanom teple pri budovách s nízkou potrebou energie môže pohybovať v rozpätí od 50 do 70 %. Samozrejme, to pri návrhu systému vykurovania kladie rozdielne nároky ako na prevádzku zdroja tepla, tak aj na vykurovaciu sústavu. Nie je výnimkou, že v prípade budov s nízkou potrebou energie rozhoduje nielen energetická požiadavka na zabezpečenie teplej vody, ale zároveň aj požiadavka na výstupnú teplotu teplej vody (55 °C). Pri nízkoteplotných vykurovacích sústavách tak veľmi často vyhovuje nízkopotenciálny zdroj tepla na vykurovanie, ale jeho prevádzka môže byť veľmi problematická v prípade, keď treba splniť požiadavky aj na teplú vodu.
Literatúra
- ČSN EN ISO 13 790 Energetická náročnost budov – Výpočet spotřeby energie na vytápění a chlazení, ČNI 2009.
- Vyhláška č. 78/2013 Sb. o energetické náročnosti budov.
- Šourek, B. – Matuška, T.: Program BilanceSS_5.4. Dostupné z: http://users.fs.cvut.cz/tomas.matuska/?page_id=158.
Text: Ing. Roman Vavřička, PhD.
Obrázky: autor
Ilustračné foto: VELUX
Článok bol publikovaný na portáli tzb-info.cz.
Autor pôsobí v Ústave techniky prostredia Strojníckej fakulty ČVUT v Prahe.
Recenzoval: prof. Ing. Jiří Bašta, PhD.
Článok bol uverejnený v časopise TZB HAUSTECHNIK.











