Čo prináša odstávka tepla na prípravu teplej vody v nočných hodinách?
Na posúdenie energetickej bilancie prípravy teplej vody v bytovom dome treba poznať nielen množstvo energie, ktorá vstupuje do systému na prípravu teplej vody, ale aj množstvo energie, ktorá sa skutočne využije pri odbere teplej vody, a energie, ktorá sa stratí pri distribúcii vo forme tepelných strát v distribučnom systéme.
V bytových domoch dochádza často k tepelným nočným útlmom na strane prípravy teplej vody. Obyvatelia domov nemajú počas týchto útlmov k dispozícii teplú vodu, preto treba zistiť, aké energetické úspory toto opatrenie prináša a či je vôbec opodstatnené ho realizovať. Príspevok porovnáva tepelnú bilanciu systému prípravy teplej vody vo vybranom bytovom dome počas týždňa bez tepelného útlmu a s tepelným útlmom.
Opis objektu
Predmetom analýzy bol bytový dom v Bratislave (obr. 1), ktorý má 12 nadzemných podlaží a 1 podzemné podlažie, pričom na každom podlaží sa nachádza 8 bytov. V celom bytovom dome je tak spolu 96 bytov a býva v ňom 167 obyvateľov. V podzemnom podlaží sa nachádza zrekonštruovaná odovzdávacia stanica tepla (OST). Príprava teplej vody sa zabezpečuje tlakovo nezávislým systémom v doskovom výmenníku tepla DECON s výkonom 500 kW. Systém vykurovania je riešený ako tlakovo závislý, keď teplonosná látka ide z teplárne priamo do vykurovacích telies (obr. 2).
Všetky potrubia v OST sú kvalitne izolované, použitý je tu zásobovací plastovo-hliníkový systém Geberit Mepla. Horizontálne a vertikálne potrubia teplej vody a cirkulácie mimo OST sú v celom bytovom dome pôvodné, izolované pôvodnou plstenou izoláciou, ktorá na mnohých miestach chýba.
Obr. 2 Systém na prípravu teplej vody v OST
Metodika merania energetickej bilancie prípravy teplej vody
Experimentálne meranie energetickej bilancie prípravy teplej vody (TV) prebehlo počas 2 týždňov v čase od 7. 4. 2014 do 20. 4. 2014 v OST bytového domu. Od 7. 4. 2014 do 14. 4. 2014 bol pri príprave teplej vody v bytovom dome spustený režim nočného útlmu, počas ktorého bol od 1.00 do 4.00 h odstavený prívod tepla do doskového výmenníka tepla a v čase od 24.00 do 4.00 h bola vypnutá aj cirkulácia. V termíne od 15. 4. 2014 do 20. 4. 2014 prebiehala dodávka tepla do výmenníka na prípravu TV, ako aj cirkulácia neprerušene.
Na určenie energetickej bilancie prípravy teplej vody v bytovom dome je nevyhnutné poznať: objemový prietok vykurovacej vody na primárnej strane, objemový prietok skutočne odobratej teplej vody, objemový prietok cirkulácie, teplotu vody v prívodnom potrubí na primárnej strane, teplotu vody vo vratnom potrubí na primárnej strane, teplotu studenej vody, teplotu teplej vody a teplotu vody v cirkulačnom potrubí.
Teplota prívodnej vykurovacej vody na primárnej strane θP sa pohybovala na úrovni okolo 66 °C, teplota vratnej vykurovacej vody na primárnej strane θV bola 45 °C, objemový prietok vykurovacej vody na primárnej strane V1P sa pohyboval v závislosti od odberu na úrovni okolo 0,3 l/s, teplota cirkulačnej vody θC vstupujúcej do systému na prípravu TV sa pohybovala v závislosti od odberu TV od 40 °C do 48 °C, teplota studenej vody θSV bola 11 °C, teplota teplej vody θTV vystupujúca po ohreve z doskového výmenníka tepla bola 50 °C. Teplota teplej vody vystupujúca zo systému po ohreve počas vypnutej cirkulácie a nočného útlmu bola veľmi nízka, pohybovala sa len na úrovni od 25 °C do 20 °C.
Objemový prietok studenej vody vstupujúcej do systému na prípravu TV (VSV) sa menil v závislosti od odberu TV od 0 do 0,25 l/s. Objemový prietok cirkulačnej vody vstupujúcej do systému na prípravu TV (VC) bol okolo 0,4 l/s.
Energetická bilancia prípravy teplej vody
Na základe experimentálnych meraní sa pomocou matematickej analýzy vychádzajúcej z kalorimetrickej rovnice vypočítali jednotlivé množstvá energie v hodinových intervaloch a následne na každý deň.
V tab. 1 je uvedená energetická bilancia systému na prípravu teplej vody v hodinových intervaloch dňa 7. 4. 2014.
Keď sa porovná energia dodaná do systému na primárnej strane a energia potrebná na prípravu teplej vody na sekundárnej strane, zistíme, že účinnosť ohrevu v doskovom výmenníku je pri tomto systéme približne 95 %. V tab. 1 môžeme porovnať aj veľkosť energie stratenej pri cirkulácii a v distribučnom systéme teplej vody a energie potrebnej na prípravu skutočne odobratej teplej vody. Z výsledkov vyplýva, že čím je odber teplej vody väčší, tým je menšia energetická strata pri cirkulácii a v distribučnom systéme teplej vody a naopak.
Keď porovnáme percentuálny podiel energie stratenej pri cirkulácii a v distribučnom systéme teplej vody a percentuálny podiel energie skutočne odobratej teplej vody z energie dodanej na prípravu teplej vody na sekundárnej strane, zistíme, že v čase najväčšej odbernej špičky pripadá okolo 80 % energie na prípravu skutočne odobratej teplej vody a 20 % na cirkuláciu. Naopak, v čase nízkych, resp. žiadnych, odberov TV môže pripadnúť až 100 % na energetickú stratu pri cirkulácii a v distribučnom systéme teplej vody.
V tab. 2 sú uvedené jednotlivé toky tepelnej energie za deň merané počas 2 týždňov. V dňoch od 7. 4. 2014 do 14. 4. 2014 bol pri príprave teplej vody v bytovom dome spustený režim nočného útlmu, počas ktorého bol od v čase 1.00 do 4.00 h odstavený prívod tepla do doskového výmenníka tepla a v čase od 24.00 do 4.00 h bola vypnutá aj cirkulácia. V termíne od 15. 4. 2014 do 20. 4. 2014 prebiehali dodávka tepla do výmenníka tepla na prípravu TV aj cirkulácia neprerušene.
Z výsledkov vyplýva, že účinnosť prípravy teplej vody v doskovom výmenníku tepla bola po celé dva týždne okolo 95 %. V týždni s nočným útlmom bola priemerná energia dodaná do systému na primárnej strane okolo 512 kWh a v týždni bez nočného útlmu okolo 551 kWh. Percentuálny denný podiel energie stratenej pri cirkulácii a v distribučnom systéme teplej vody bol v týždni s nočným útlmom a vypnutou cirkuláciou (v čase od 0.00 do 4.00 h) priemerne 34 % a 66 % energie sa spotrebovalo na prípravu skutočne odobranej TV. V týždni s nepretržitou dodávkou tepla a nepretržitou cirkuláciou bol podiel energie stratenej pri distribúcii 51 %, na prípravu skutočne spotrebovanej TV sa spotrebovalo 51 % energie. V tab. 3 je porovnanie energie dodanej do systému na primárnej strane v čase od 0.00 do 5.00 h s celkovou dennou spotrebou energie dodanej do systému na primárnej strane. Z tabuľky je zrejmé, že v dňoch s nočným útlmom, keď bola od 1.00 do 4.00 h prerušená dodávka tepla do systému na prípravu TV, sa minulo do 5.00 hodiny ráno priemerne 5 % z celodennej spotreby energie, kým v dňoch s neprerušovanou prevádzkou sa do 5.00 h ráno minulo priemerne 12 % z celodennej spotreby energie. Z toho vyplýva, že takýmto trojhodinovým nočným útlmom sa ušetrilo 5 až 7 % celodennej spotreby energie, čo pri tomto meranom systéme predstavuje približne 50 kWh denne.
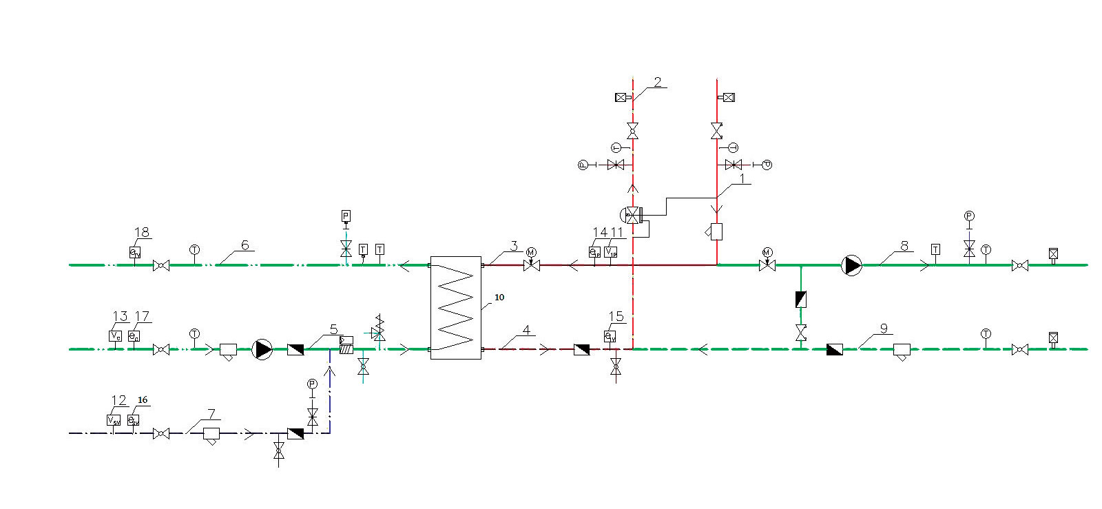
Obr. 3 Schéma zapojenia OST
1 – prívodné potrubie na primárnej strane, 2 – vratné potrubie na primárnej strane, 3 – prívodné potrubie na primárnej strane pre okruh prípravy teplej vody, 4 – vratné potrubie na primárnej strane pre okruh prípravy teplej vody, 5 – cirkulačné potrubie pre okruh prípravy teplej vody, 6 – prívodné potrubie teplej vody, 7 – prívod studenej vody vstupujúcej do doskového výmenníka tepla na prípravu teplej vody, 8 – prívodné potrubie na primárnej strane pre okruh vykurovania, 9 – vratné potrubie na primárnej strane pre okruh vykurovania, 10 – doskový výmenník tepla Decon
Merané veličiny a meracie body: 11 V1P – objemový prietok vykurovacej vody na primárnej strane (kg/s), 12 θSV – objemový prietok studenej vody vstupujúcej do doskového výmenníka tepla na prípravu teplej vody (skutočne odobratá teplá voda) (kg/s), 13 VC – objemový prietok vody v cirkulačnom potrubí (kg/s), 14 θP – teplota vody v prívodnom potrubí na primárnej strane (°C), 15 θV – teplota vody vo vratnom potrubí na primárnej strane (°C), 16 VSV – teplota studenej vody (°C), 17 θC – teplota vody v cirkulačnom potrubí (°C), 18 θTV – teplota teplej vody (°C)
Diskusia
Experimentálne meranie preukázalo, že účinnosť doskového výmenníka pri navrhnutom systéme na prípravu teplej vody je približne 95 %. To potvrdzuje aj všeobecne deklarované údaje, že pri prietokovom ohreve pomocou doskových výmenníkov sa v závislosti od ich typu a konštrukcie dosahuje účinnosť od 90 do 98 %. Využitie doskového výmenníka a prietokového spôsobu prípravy teplej vody sa teda ukázalo ako správne a efektívne.
Experimentálne meranie podielov energie stratenej pri distribúcii TV k energii spotrebovanej na prípravu skutočne odobranej TV ukázalo, že s narastajúcim odberom teplej vody klesá podiel energie stratenej v distribučnom systéme TV a naopak. Z toho vyplýva, že k odberným miestam je nevyhnutné viesť čo najkratšie a kvalitne izolované potrubia. Pri odberných miestach s veľmi malým odberom teplej vody by bolo vhodné pripravovať teplú vodu prietokovým ohrevom, a to čo najbližšie k odbernému miestu s cieľom znížiť straty pri distribúcii.
V bytovom dome sa merala energia na prípravu TV počas 2 týždňov, v jednom s nočnými útlmami a v druhom bez nočných útlmov. Nevhodným riešením v tomto dome bolo, že cirkulácia sa vypínala už o hodinu skôr ako dodávka tepla do doskového výmenníka. Z hľadiska úspor je správne, keď je vypnutá dodávka tepla a súčasne aj cirkulácia. Keď sa cirkulácia vypla skôr, odberatelia mali znížený komfort odberu teplej vody už od polnoci, čiže v čase, keď býva odber TV ešte dosť vysoký. Z meraní vyplynulo, že spotreba energie na prípravu TV sa vďaka trojhodinovému nočnému útlmu znížila o 5 %. Úspora spotreby tepla o 5 % predstavuje v tomto prípade hodnotu 50 kWh spotrebovanej energie za deň. Ak uvažujeme priemernú cenu tepla za 1 kWh (flexibilná zložka 0,0695 €), zníženie dodaného tepla denne o 50 kWh predstavuje úsporu 3,47 € za deň. Úspora za celý rok pri prerušení dodávky tepla na prípravu TV od 1.00 do 4.00 h bude pri posudzovanom bytovom dome 1 268,40 €. V bytovom dome sa nachádza 96 domácností, ročná úspora na jednu domácnosť tak predstavuje okolo 13,2 €, mesačne je to úspora 1,1 € na domácnosť.
Z uvedeného pomerne jasne vyplýva otázka, či je efektívne mať pre úsporu 1,1 € na domácnosť znížený komfort pri dodávke teplej vody a namiesto nepretržitej dodávky teplej vody s požadovanou teplotou mať v čase od 0.00 do 4.30 h teplú vodu s teplotou len asi 20 °C.
V ankete, ktorá umožnila vyjadriť sa k tejto otázke, odpovedalo z 228 opýtaných 64 %, že by chcelo mať k dispozícii teplú vodu nepretržite a 36 % si prialo nočný útlm s cieľom ušetriť financie.
Záver
Pri vyhodnotení energetickej bilancie systému prípravy a distribúcie teplej vody v bytových domoch treba zohľadniť viacero parametrov. Príprava teplej vody v doskovom výmenníku sa podľa nameraných údajov ukázala pri meranom bytovom dome ako efektívny spôsob prípravy. V systéme je však veľmi dôležité zabezpečiť aj efektívnu distribúciu teplej vody, ktorá môže tvoriť až 50 % tepelných strát. Tu je nevyhnutné optimalizovať chod cirkulačného čerpadla a dôkladne izolovať potrubia. Distribučná sieť by mala byť čo najkratšia. V bytových domoch na Slovensku je veľmi diskutovanou témou otázka, či realizovať nočné útlmy dodávky tepla a útlmy cirkulácie pri príprave teplej vody. Merania preukázali, že nočné útlmy skutočne šetria energiou, z hľadiska financií sa však až tak výrazne neprejavia, pričom zároveň znižujú komfort dodávky teplej vody v nočných hodinách. Dôležité je preto vyhodnotiť systém prípravy a distribúcie teplej vody individuálne pri každom bytovom dome už v rámci projektovej prípravy.
Ing. Zuzana Krippelová
Autorka pôsobí na Katedre technických zariadení budov SvF STU v Bratislave, pričom experimentálne merania, ich výsledky a vyhodnotenia použité v článku sú vybranou časťou jej dizertačnej práce.
Recenzovala: doc. Ing. Jana Peráčková, PhD.
Obrázky: autorka
Ilustračné foto: Dano Veselský
Literatúra
1. VALÁŠEK, J. a kol.: Zdravotnotechnické zariadenia budov. Bratislava: JAGA Group, 2005.
2. VINE, E. – DIAMOND, R. – SZYDLOWSKI, R.: Domestic Hot Water Consumption in Fourlow-in Comeapartmen Buildings. In: Energy roč. 12,č. 6, jún 1987.
3. HENDRON, R. and BURCH, J.: Development of Standardized Domestic Hot Water Event Schedules for Residential Buildings. Dostupné na http://www.osti.gov/bridge.
4. AGUILAR, C. – WHITE, D. J. – RYAN, D. L.: Domestic Water Heating and Water Heater Energy Consumption in Canada. CBEEDAC 2005-RP-02.
5. OČIPOVÁ, D. – Z. VRANAYOVÁ, Z. – ŠIKULA, O.: Experimental Analysis of a Hot Water Tank from the View Point of Microbiological Risk. 10th Rehva World Congress on Sustainable Energy Use in Buildings, 2010.
6. KOIV, T. – TOODE, A.: Calculation of Load of the DHW Heat Exchanger in Residential Buildings In: Proceedings of the Estonian Academy Engneering, roč. 6, č. 4, 2000, s. 278 – 283.
7. TOODE, A, T.: Trends in Domestic Hot Water consumption in Estonia Apartement Buildings. Proceedings of the Estonian Academy Engneering, roč. 12, č. 1, 2006, s.. 72 – 80.
8. PAPAKOSTAS, K. T. – PAPAGEORGIOU, N. E. – SOTIROPOULOS, B. A.: Residential Hot Water Use Patterns in Greece. Process Equipment Design (PED) Laboratory, Energy Section, Department of Mechanical Engineering, Aristotle University of Thessaloniki, Thessaloniki, 1995.
9. STN EN 806-3 Technické podmienky na zhotovovanie vodovodných potrubí na pitnú vodu vnútri budov. Časť 3: Dimenzovanie potrubia – zjednodušená metóda, 2007.
10. STN 063020 Ohrievanie úžitkovej vody. Navrhovanie a projektovanie. 1989.
11. Zákon č. 300/2012 Z. z. z 18. septembra 2012, ktorým sa mení a dopĺňa zákon č. 555/2005 Z. z. o energetickej hospodárnosti budov a o zmene a doplnení niektorých zákonov v znení neskorších predpisov a ktorým sa mení a dopĺňa zákon č. 50/1976 Zb. o územnom plánovaní a stavebnom poriadku (stavebný zákon).
12. Vyhláška č. 364/2012 Z. z. MDVRR SR z 12. novembra 2012, ktorou sa vykonáva zákon č. 555/2005 Z. z. o energetickej hospodárnosti budov a o zmene a doplnení niektorých zákonov v znení neskorších predpisov.
13. Zákon č. 321/2014 Z. z. z 21. októbra 2014 o energetickej efektívnosti a o zmene a doplnení niektorých zákonov.
Článok bol uverejnený v časopise TZB HAUSTECHNIK.














